庄闲游戏网

Menu

新闻通告

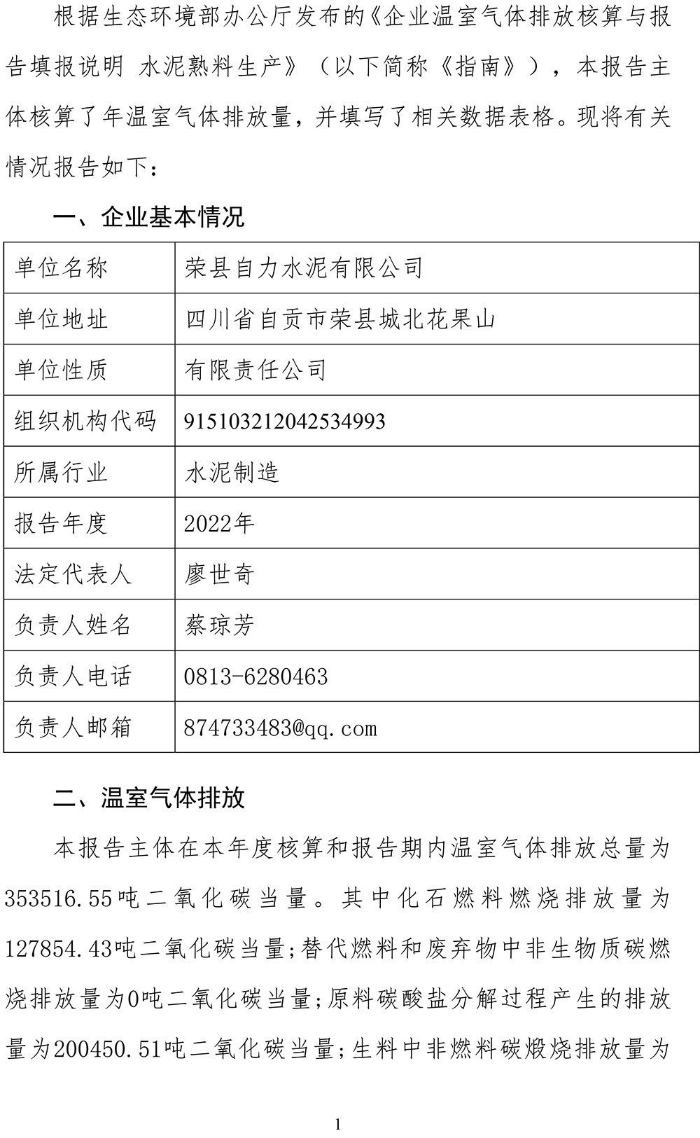
2022年度温室气体排放报告
庄闲和游戏(中国)股份有限公司-官网
庄闲和游戏(中国)股份有限公司-官网
庄闲和游戏(中国)股份有限公司-官网
庄闲和游戏(中国)股份有限公司-官网
庄闲和游戏(中国)股份有限公司-官网
庄闲和游戏(中国)股份有限公司-官网
庄闲和游戏(中国)股份有限公司-官网
庄闲和游戏(中国)股份有限公司-官网
庄闲和游戏(中国)股份有限公司-官网
庄闲和游戏(中国)股份有限公司-官网
庄闲和游戏(中国)股份有限公司-官网
庄闲和游戏(中国)股份有限公司-官网
庄闲和游戏(中国)股份有限公司-官网
庄闲和游戏(中国)股份有限公司-官网
庄闲和游戏(中国)股份有限公司-官网
庄闲和游戏(中国)股份有限公司-官网
庄闲和游戏(中国)股份有限公司-官网
庄闲和游戏(中国)股份有限公司-官网
庄闲和游戏(中国)股份有限公司-官网
庄闲和游戏(中国)股份有限公司-官网
庄闲和游戏(中国)股份有限公司-官网
庄闲和游戏(中国)股份有限公司-官网
庄闲和游戏(中国)股份有限公司-官网
庄闲和游戏(中国)股份有限公司-官网
庄闲和游戏(中国)股份有限公司-官网
庄闲和游戏(中国)股份有限公司-官网
庄闲和游戏(中国)股份有限公司-官网
庄闲和游戏(中国)股份有限公司-官网
网站地图